Featured in Dr. Rhonda Patrick's weekly newsletter

Browse archive

Is longevity determined primarily by genetics or lifestyle?

 

A recent large-scale study (nearly 500,000 participants) sheds new light on this fundamental question.

 

For most people, lifespan is shaped far more by lifestyle and environmental choices—such as regular physical activity, avoiding smoking, quality sleep, education, and stress management—than by genetics alone.

 

  • Environmental factors (the exposome) explained ~19% of lifespan differences and strongly influenced chronic diseases, inflammation, metabolism, and cellular aging.
  • Genetics (the genome) explained only 2–3% of these differences in overall mortality risk.

 

While maximum lifespan is determined by the interplay between good genes and optimal lifestyle conditions, few of us actually achieve our full genetic potential. Instead, most lifespans are shortened by preventable lifestyle factors long before genetic limits come into play.

 

Your lifestyle choices—staying active, not smoking, prioritizing sleep, and investing in your social and economic well-being—can profoundly influence your health and longevity, often more powerfully than your DNA.

 

You just missed this in your inbox

Every week, Dr. Rhonda Patrick and the FoundMyFitness team distill the latest research into clear, actionable insights on health, longevity, and performance, delivered free to your inbox.

Verifying email address...
Invalid email address. Please use a different email.

The Genetics of Exceptional Longevity

When it comes to exceptional longevity, genes are important. Heritability estimates suggest that 25–30% of longevity might be explained by genes. More than 280 genetic markers have been tied to exceptional longevity, and while there's no "longevity gene", some—like APOE, FOXO3, CETP, and SIRT6, which play roles in cell maintenance, DNA repair, and disease resistance—are overrepresented in centenarians (people who live to be 100 or older).

 

Family history further amplifies this genetic influence, with siblings of centenarians—particularly in longevity hotspots like Okinawa—showing a notable survival advantage, such as a 31% increased likelihood of long life when related to top survivors. While environment and lifestyle remain critical, the evidence positions genetics as a foundational driver of exceptional longevity—if the genetic potential to live to 100 isn't there, one isn't likely to live that long. However, a healthy diet and lifestyle can influence our healthspan—the number of healthy, vital, and disease-free years we live—helping us reach the higher end of our lifespan potential.

 

It's clear that both genes and environment play a role in our lifespan and risk for various diseases, but just how much each factor contributes isn't well understood—it's a hard question to answer. But according to new research, how we live might be more important in determining our healthspan and longevity.

This ambitious study sought to understand how much our health and longevity are shaped by the environment (the exposome) compared to genetics (the genome). Researchers analyzed detailed lifestyle, environmental, and genetic data from nearly 500,000 participants in the UK Biobank, focusing on three core questions:

 

  1. Which environmental factors predict aging and early death?
     
  2. How do these factors influence biological aging processes, measurable disease risks, and common aging biomarkers (like cholesterol and inflammation)?
     
  3. How does the impact of environment (the exposome) compare to genetics (the genome) in shaping our risk of mortality and age-related diseases?

 

These Lifestyle Factors are Key for Healthy Aging and Longevity

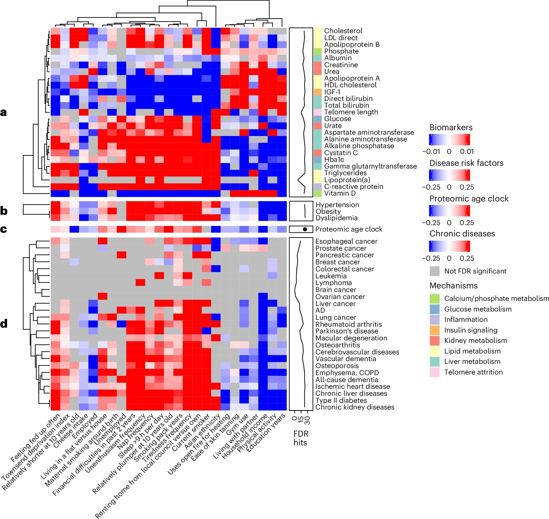
Researchers started by examining 164 environmental and lifestyle factors—like physical activity, smoking, sleep, diet, socioeconomic status, and early-life conditions—to see which ones significantly predicted premature mortality. After extensive testing and replication across groups, 25 independent exposures consistently linked to mortality were identified.

 

The identified factors didn't just affect mortality risk—they also influenced proteomic aging, an estimate of someone's biological age compared to their chronological age. In fact, exposures were only included if they consistently predicted mortality and aging in the same direction—an exposure that increased early mortality risk would also be associated with accelerated aging, and vice versa.

 

The factors linked to aging and mortality included lifestyle, socioeconomic, and early-life factors such as:
 

  • Current smoker status and cumulative life exposure to smoking (including around birth)
  • Physical activity (self-reported via questionnaire) and regular gym use
  • Sleep (frequency of daytime naps, a sleep duration <7 or >9 hours, and feeling tired frequently)
  • Frequency of feeling unenthusiastic and "fed up" (indicative of negative mood)
  • Socioeconomic status (household income level, education, employment status, type of housing and living arrangements, and socioeconomic deprivation)
  • Body size and height at age 10 (relatively heavier/thinner or shorter/taller on average)
  • Ethnicity (Asian, Black, other, or mixed compared with white ethnicity)

Biological Pathways Linking Environment to Disease Risk

The study clearly demonstrated that environmental and lifestyle exposures shape health across multiple biological systems in remarkably consistent patterns. 

 

Beneficial exposures—such as higher socioeconomic status (higher income and education), regular physical activity and gym attendance, stable employment, adequate and consistent sleep, taller childhood height, and positive social factors like living with a partner—consistently predicted healthier biomarkers. This included healthier cholesterol profiles, lower inflammation, better glucose metabolism, improved kidney and liver function, higher vitamin D levels, healthier cellular aging (longer telomeres), optimal calcium/phosphate balance, and favorable metabolic signaling (IGF-1 and insulin pathways).

 

Conversely, harmful exposures were universally detrimental across nearly all biomarker domains. Smoking consistently had the strongest negative impact, linked to poor lipid profiles, elevated inflammation, worse glucose metabolism, poorer kidney and liver health, accelerated cellular aging (shorter telomeres), and lower vitamin D status. 

 

Socioeconomic deprivation (such as financial hardship, renting public housing, and unemployment), frequent fatigue and negative mood states, disrupted sleep (too little or too much), negative early-life exposures (including maternal smoking and being relatively heavier in childhood), and even subtle environmental stressors (such as using open fires for heating) consistently predicted poorer health biomarkers.

 

The consistency of these patterns—across biomarkers of metabolism, inflammation, organ function, and cellular aging—highlights a profound biological influence of environmental and lifestyle factors and most importantly, provides a mechanistic pathway linking the exposome to disease and early mortality.

Environment is More Important Than Genes

One of the major insights from the study was comparing the explanatory power of genetics (captured by polygenic risk scores or PRS) versus the exposome (all environmental exposures) in predicting mortality and disease risk. While age and sex were by far the most powerful predictors of early death and disease risk, genes and environment had a notable influence.

 

  • The exposome explained 16–19% additional variance in mortality risk beyond basic demographics (age and sex)
  • The genome (PRS) explained only 2–3% additional variance beyond demographics, even when including two potent genetic risk factors: APOE and FOXO3. 
  • Combining the exposome and the genome together increased explanatory power only slightly (by ~1% more than the exposome alone). This clearly indicates that the environment (exposome) had substantially greater explanatory power for mortality than genetics alone.

Genes and Environment Influence Different Diseases

When it comes to the risk for age-related diseases, the relative contributions of genes versus environment varied substantially by disease type.

 

Diseases more strongly explained by the exposome (environmental exposures) included lung cancer, emphysema/COPD, chronic liver disease, type 2 diabetes, rheumatoid arthritis, cerebrovascular disease (e.g., stroke), heart disease, and chronic kidney disease—all of which are known to be influenced strongly by lifestyle and environmental factors like smoking, diet, physical activity, and socioeconomic status.

 

Diseases more strongly explained by the genome (polygenic risk) included breast, prostate, ovarian, and colorectal cancers; Alzheimer's disease and dementia, and macular degeneration (an eye disorder affecting vision)—conditions that are known from previous research to have substantial hereditary or genetic components.

 

Final Thoughts

I'm as interested in increasing my lifespan as anyone, but the truth is that we have a lot more evidence for things that will help us be healthier now than things that will help us live longer beyond our genetic potential. Each of us is an ongoing experiment though, and there are a few things I'm betting on for improving my own longevity—each backed by strong animal and some human research—that I believe will improve health and longevity beyond the basic environmental exposures discussed in the study above.
 

  • Sauna bathing: Using the sauna 4x per week seems to have the most robust effect on cardiovascular disease, Alzheimer's, and dementia risk, probably due (in part) to the elevation in heat shock proteins but also because the sauna is somewhat of an exercise-mimetic.
  • Sulforaphane: This compound has anti-oxidant and anti-inflammatory properties that make it protective against cancer and great for brain function and overall health.
  • Time-restricted or circadian eating: Even without weight loss, eating in line with circadian rhythms improves metabolic function, insulin sensitivity, and cardiometabolic health.
  • High-intensity interval training: This exercise improves VO2 max—a potent predictor of longevity and disease risk—and improves the number and quality of our mitochondria.

 

For more, check out this hand-picked Q&A segment where I highlight three health habits that don’t always get the spotlight — but might deserve a place in your longevity routine.

 

Q&A #3 with Dr. Rhonda Patrick (3/11/2018)

 

  • 38:54 - What habits support longevity across the board?
  • 39:25 - What sauna dose has the strongest link to longevity?
  • 40:10 - Can the sauna truly mimic exercise?
  • 40:54 - How heat shock proteins from sauna use impact longevity
  • 41:20 - What happens to heat shock proteins after 30 minutes in 163 ºF sauna?
  • 42:15 - Are 2 sauna sessions per week enough for longevity benefits?
  • 42:47 - The overlooked compound for enhancing longevity
  • 43:57 - The most efficient way to boost VO2 max
  • 44:40 – How many HIIT sessions increased VO₂ max by 12% in 8 weeks?
  • 45:29 – Why HIIT is a powerhouse for mitochondrial health
  • 47:00 – How often should you do HIIT each week?
  • 48:10 – My go-to form of high-intensity interval training

With appreciation,


Rhonda and the FMF Team

Get the next issue in your inbox.

Free weekly health, longevity, and performance insights from Dr. Rhonda Patrick.

STAY IN THE LOOP

Get Dr. Rhonda Patrick's free weekly newsletter.

Every week, Dr. Rhonda Patrick and the FoundMyFitness team distill the latest research into clear, actionable insights on health, longevity, and performance, delivered free to your inbox.

Verifying email address...
Invalid email address. Please use a different email.